OD体育官方网站
考生
/
在校生
/
国际学生
/
校友
/
教职工
/
融合门户
/
WebVPN
/
邮件系统
/
English
OD体育
学校简介
学校标识
学校章程
现任领导
历任主要领导
组织机构
学科设置
校园风光
工作领域
党建工作
管理服务
招生网
本科生招生
研究生招生
继续教育招生
就业网
就业服务
创新创业
合作交流
国际交流
港澳台交流
校友会
校园生活
专题网站
首页
OD体育
+
学校简介
学校标识
学校章程
现任领导
历任主要领导
组织机构
学科设置
校园风光
工作领域
+
党建工作
管理服务
招生网
+
本科生招生
研究生招生
继续教育招生
就业网
+
就业服务
创新创业
合作交流
+
国际交流
港澳台交流
校友会
校园生活
专题网站
考生
在校生
国际学生
校友
教职工
融合门户
English
通知公告
您所在的位置:
首页
»
首页栏目
»
通知公告
通知公告
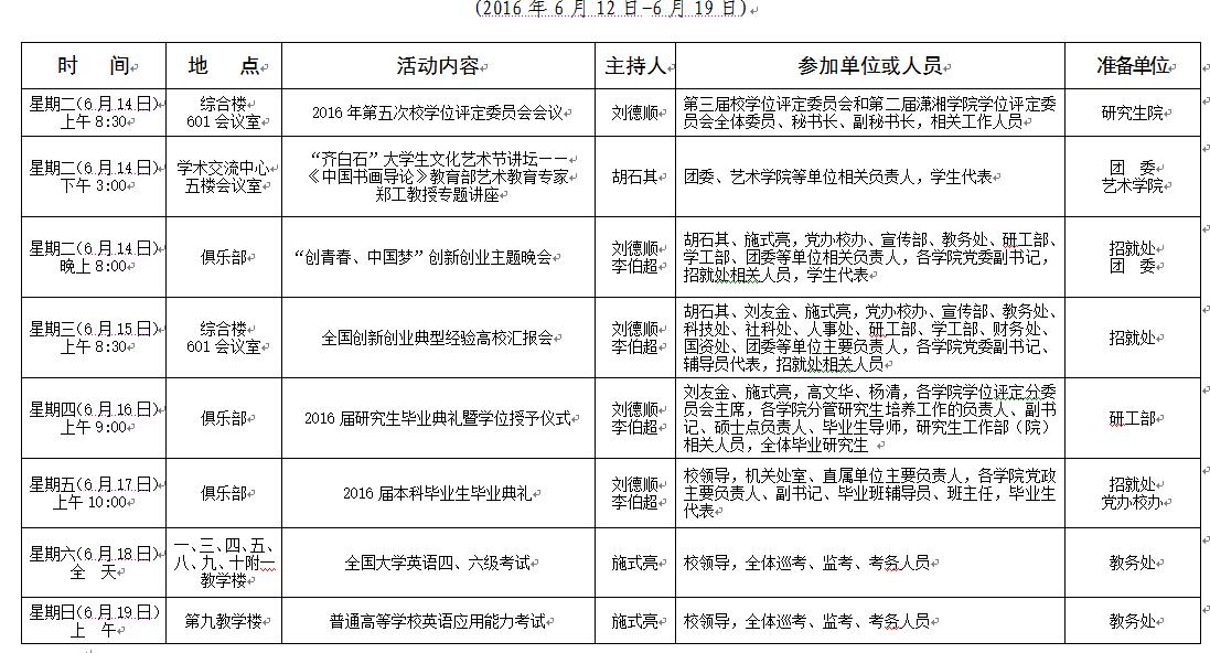
2015-2016学年第二学期第16周会议安排表
发布日期:2016-06-07
浏览次数:
相关附件
1.
2015-2016学年第二学期第16周会议安排表.doc